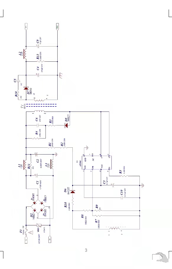
第19章 入门案例:开关电源PCB设计 日期:2021-06-25 栏目:博文 浏览:次 上一篇:入门案例:USB HUB 下一篇:第20章 进阶案例:摄像头PCB设计 内容版权声明:除非注明,否则皆为本站原创文章。 转载注明出处:http://www.dodopcb.com/jingyan/193.html 相关推荐 2021-11-241汽车电子PCB设计实战攻略第5讲-EDA无忧学 2021-11-212汽车电子PCB设计实战攻略第4讲-EDA无忧学 2021-11-173汽车电子PCB设计实战攻略第3讲-EDA无忧学 2021-11-124汽车电子PCB设计实战攻略第2讲-EDA无忧学 2021-11-105汽车电子PCB设计实战攻略第1讲-EDA无忧学